在线留言 网站地图 RSS|XML 您好,欢迎访问兰州梦得来化工有限公司网站!
咨询热线-18919836718
联系我们Contact us
全国咨询热线18919836718

兰州梦得来化工有限公司

公司座机:0931-2880908

兰州分公司

联系电话:13359318987

新疆分公司

联系电话:13565952159

联系电话:18999220025

公司传真:0931-2863958

公司网址:www.mendly.cn

公司地址:甘肃省兰州市七里河区王家堡92号

环氧地坪底涂

乌尔禾高强渗透型环氧底涂

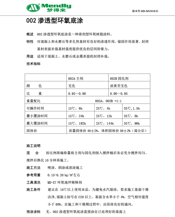
环氧封闭底漆是属于固化型材料,固化型材料就是环氧树脂加固化剂双组份材料混合后就可以固化了,不要空气,受环境影响比较小,固化时间比较短;环氧渗透底漆是属于风干型材料,需要在空气流通的情况下才能固化,需要透气,受环境影响较大,固化时间较长。

在线咨询全国热线
13359318987

高强渗透型环氧底涂

环氧封闭底漆和环氧渗透底漆的区别:

1、环氧封闭底漆采用的树脂原料不同。

2、环氧封闭底漆是属于固化型材料,固化型材料就是环氧树脂加固化剂双组份材料混合后就可以固化了,不要空气,受环境影响比较小,固化时间比较短;环氧渗透底漆是属于风干型材料,需要在空气流通的情况下才能固化,需要透气,受环境影响较大,固化时间较长。

3、环氧底漆中环氧树脂和固化剂要按照一定的比例才会顺利固化的,环氧封闭底漆的比例是2:1,环氧渗透底漆的比例是1:1。

4、环氧封闭底漆比环氧渗透底漆便宜,从第3点就能看出来,渗透底漆的环氧树脂用量比较大,因此造价也比较高

5、环氧渗透底漆的附着力比环氧封闭底漆要强,因此环氧封闭底漆主要用于混泥土水泥地面这类毛孔比较大的地面;环氧渗透底漆则用于瓷砖、水磨石、金刚砂地面等光滑的地面,因为其附着力够强,所以才能吸附得住。

本文标签: